Hej,
Mam do was pytanie, wertuje internet już parę h i nie mogę znaleźć informacji na temat w jaki sposób lina była nakręcana na kołowroty.
Dziura była wiercona przez środek i lina przechodziła przez niego i jakiś supeł był wiązany ?.
A może jakiś specjalny węzeł do tego służył.
Pozdr
Paweł
Zakładanie liny na kołowrotek
-
Zet
- Posty: 40
- Rejestracja: 24 maja 2021, 14:12
- Lokalizacja: {"name":"","desc":"","lat":"","lng":""}
- TomekA
- Posty: 600
- Rejestracja: 03 paź 2011, 04:04
Re: Zakładanie liny na kołowrotek
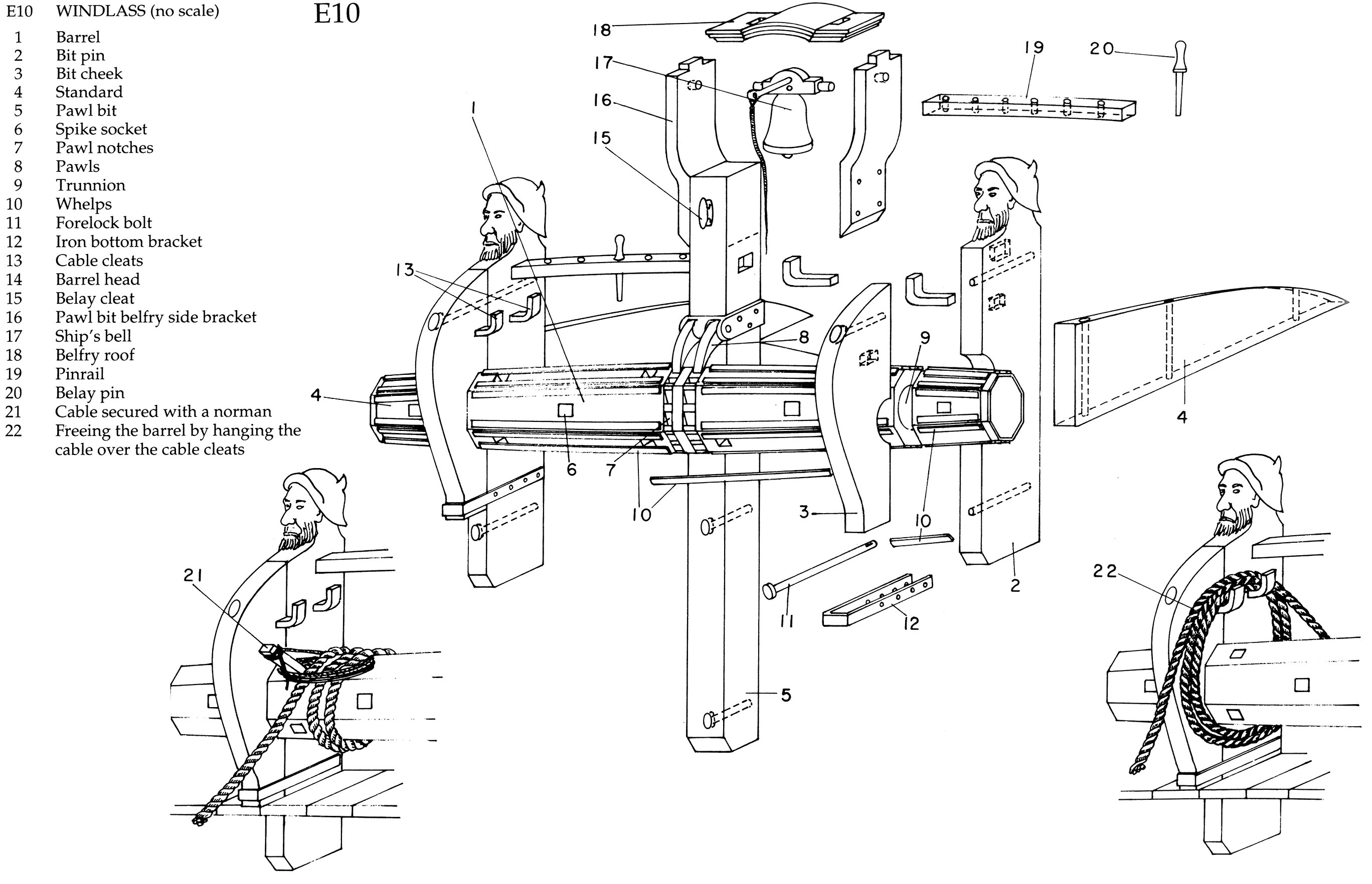
Domyslam sie, ze chodzi Ci o ta poziomo ustawiona osmiokatnego przekroju belke z ponawiercanymi w niej czworokatnymi otworami na drazki tzw. hand spikes (handszpaki) do obracania nia, jak to jest na przykladzie australijskiej repliki HMB Endeavour (patrz zdjecia).
Zasada dzialania takiego kolowrotu (ang. Windlass, czyt. "Łyndlys") jest podobna do pozniejszych kabestanow (Capstan) ustawionych w pionie, czy tez nawet do kola sterowego z poziomym bebnem na line.
Po prostu, nie bylo tam zadnego stalego zamocowania konca liny kotwicznej (czy lancucha) do bebna kolowrotu, czy to poprzez przybicie go tam albo jakies specjalnej petli zacisnietej na bebnie, a zamiast tego owijano ta line wokol bebna 3 czy 4 razy i zaciskano ja na kolowrocie. Sily tarcia na bebnie wowczas powodowaly to ze lina ta nie luzowala sie tam a raczej pozwalala na wciaganie (czy opuszczanie) kotwicy, czy tez innych ciezkich rzeczy, jak reje, detale takielunku, beczki z woda lub zaprowiantowanie... Blizszy koniec liny odkrecany podczas obracania kolowrotu, odsuwano na bok, albo spuszczano przez otwor w pokladzie do specjalnej dla tego celu komory na nizszym pokladzie, by nogi marynarzy nie plataly sie o nia.
Zalaczam stosowna ilustracje z ksiazki Johna Harlanda pt. "Seamanship in the Age of Sail", plus dwa zdjecia z w/w repliki Endeavour'a, plus dwa linki do wideo na You Tube.
Mam nadzieje, ze to Ci wystarczy do zrozumienia tego detalu.
Zasada dzialania takiego kolowrotu (ang. Windlass, czyt. "Łyndlys") jest podobna do pozniejszych kabestanow (Capstan) ustawionych w pionie, czy tez nawet do kola sterowego z poziomym bebnem na line.
Po prostu, nie bylo tam zadnego stalego zamocowania konca liny kotwicznej (czy lancucha) do bebna kolowrotu, czy to poprzez przybicie go tam albo jakies specjalnej petli zacisnietej na bebnie, a zamiast tego owijano ta line wokol bebna 3 czy 4 razy i zaciskano ja na kolowrocie. Sily tarcia na bebnie wowczas powodowaly to ze lina ta nie luzowala sie tam a raczej pozwalala na wciaganie (czy opuszczanie) kotwicy, czy tez innych ciezkich rzeczy, jak reje, detale takielunku, beczki z woda lub zaprowiantowanie... Blizszy koniec liny odkrecany podczas obracania kolowrotu, odsuwano na bok, albo spuszczano przez otwor w pokladzie do specjalnej dla tego celu komory na nizszym pokladzie, by nogi marynarzy nie plataly sie o nia.
Zalaczam stosowna ilustracje z ksiazki Johna Harlanda pt. "Seamanship in the Age of Sail", plus dwa zdjecia z w/w repliki Endeavour'a, plus dwa linki do wideo na You Tube.
Mam nadzieje, ze to Ci wystarczy do zrozumienia tego detalu.
Ostatnio zmieniony 03 lut 2025, 18:16 przez TomekA, łącznie zmieniany 1 raz.
-
Zet
- Posty: 40
- Rejestracja: 24 maja 2021, 14:12
- Lokalizacja: {"name":"","desc":"","lat":"","lng":""}
Re: Zakładanie liny na kołowrotek
Hej,
Super dzięki bardzo
Super dzięki bardzo
-
kowalski33
- Posty: 1
- Rejestracja: 07 lip 2025, 11:13
-
norbud
- Posty: 6
- Rejestracja: 13 gru 2022, 22:50
- Lokalizacja: {"name":"","desc":"","lat":"","lng":""}
- Kontakt:
Re: Zakładanie liny na kołowrotek
extra
dzięki za takie wskazówki i obrazkowanie
od razu inaczej człowiek sobie układa w głowie 